

在通胀方面,除西藏维持3%目标不变外,今年公布通胀目标的省份均下降至2%,我们预计2025年全国通胀目标为2%。

消费:扩大内需是2025年的重点工作
2024年12月 ,中央经济工作会明年重点任务的第一项就提到,“大力提振消费、提高投资效益,全方位扩大国内需求。……加力扩围实施‘两新’政策。”从已披露2024年社零增速的10个省市来看,均未达到年初的目标,均值为4.5%,低于对应省市2024年平均目标值3.0个百分点。 从2025年具体目标设定上来看,共有11个省市调低社零增速目标,下调幅度在0.5-3个百分点不等,1个省市(海南)调高社零增速目标,上调幅度为2个百分点,3个省市(吉林、江苏、宁夏)维持不变。整体而言,从已披露的数据来看,2025年社零增速目标有所下调,各省平均目标增速从6.7%下调1.1个百分点至5.6%。

固定资产投资:继续发挥充当稳增长主抓手的关键作用
作为扩大内需的另一大抓手,中央经济会议提出要提高投资效益,其中重点提及“两重”项目和以政府投资有效带动社会投资。 “加强自上而下组织协调,更大力度支持‘两重’项目。适度增加中央预算内投资。加强财政与金融的配合,以政府投资有效带动社会投资。及早谋划‘十五五’重大项目。大力实施城市更新。 持续用力推动房地产市场止跌回稳,加力实施城中村和危旧房改造,充分释放刚性和改善性住房需求潜力。” 从2024年各地方固投增速目标的完成情况来看,9个同时披露目标和实际值的省市中,河南、河北、江西、西藏成功实现了既定目标,其中,西藏固定投资实际增速达19.6%,远高于年初目标;内蒙古、新疆、海南、辽宁、福建均未能完成目标,低于目标增速的幅度为1.1-4.7%。 从各省份对于今年固定资产投资增速目标的设定情况来看,与2024年相比,2025年地方两会中公布固定资产投资增速目标的19个省份中,目标均值下降0.7个百分点,至6.32%。其中,共有9个省份下调2025年投资增速目标,有5个省份维持目标不变,西藏、重庆、江西、吉林上调2025年固定资产投资增速目标,天津2024年目标未公布。

就业:就业压力总体保持稳定
2024年12月 ,中央经济工作会对当前就业形势分析到,“群众就业增收面临压力”,在未来工作中提到,“促进重点群体就业。加强灵活就业和新就业形态劳动者权益保障。”2024年,全国城镇调查失业率平均值为5.1%,完成年初设定的5.5%的目标。 今年绝大部分省份的新增就业及调查失业率目标均与去年相同,预计今年中央政府调查失业率目标继续维持在5.5%。其中福建、黑龙江城镇调查失业率增速目标分别下调0.5、0.2个百分点至5%、5.8%,仅天津的调查失业率目标上调0.5个百分点至6%;在公布2025年调查失业率目标的22个省份中,16个省的调查失业率设定在去年中央政府目标5.5%。 2024年福建省城镇调查失业率预计为4.7%左右,显著低于年初的5.5%的目标。对于今年的就业工作则表示,“全力促进就业增收。促进高校毕业生、脱贫人口、农民工等重点群体就业。”


地方财政:大多省份财政收入目标下调
2024年财政收支压力较大,12月中央经济工作会议 提出,“提高财政赤字率,确保财政政策持续用力、更加给力。加大财政支出强度,加强重点领域保障。”、“优化财政支出结构,提高资金使用效益,更加注重惠民生、促消费、增后劲,兜牢基层‘三保’底线。” 此前,2024年10月12日,财政部部长蓝佛安在国务院新闻办公室举行新闻发布会上也提到“中央财政还有较大的举债空间和赤字提升空间”。 大多数省份下调2025年一般预算收入目标。已公布2025年一般公共预算收入的17个省份中,除新疆、广东、陕西3省维持不变外,其余省份均较2024年下调了一般公共预算收入目标,下调幅度在1-7个百分点。

综合来看,我们预计2025年财政收支延续紧平衡,中央财政发力是主要抓手。对此,梳理部分省份相关表述结合中央经济工作会议来看,化债工作仍然在路上,地方政府面临的债务压力仍大,但是中央财政还有比较大的举债空间和赤字提升空间。 具体来看,广东省预计2025年一般公共预算收入同比增长3%左右,与去年目标相比保持不变。广东省提到,基础稳主要是我省经济基本盘稳健,处在链接内外循环的关键节点,经济体量和市场规模大,且政府存量隐性债务全部清零,政府融资平台公司全面转型并规范管理,这些是广东经济行稳致远的支撑所在。 吉林省预计2025年一般公共预算收入同比增长3%左右,比去年设定的10%左右的增长目标大幅下调了7个百分点。吉林省提到,债务化解带来的收缩效应仍会延续,部分企业生产经营困难,国有企业核心竞争力还不强,部分市县财政收支矛盾突出。 海南省预计2025年一般公共预算收入同比增长3%左右,比去年设定的7%左右的增长目标下调了4个百分点。海南省提到,加快推进国家一揽子增量政策和存量政策转化,加大财政支持力度,配套出台经济向上向优系列政策。积极争取并高效用好超长期特别国债、中央预算内投资、地方政府专项债等资金,争取更多项目纳入国家总盘子。落实置换存量隐性债务政策,加大隐性债务化解力度。
2025年目标实现是否有难度?
扩内需是抓手,2025年完成经济目标的关键是维持投资增速、提振消费增速。观察今年各地政府的政策着力点,“扩内需”居于重要位置,两大抓手是消费和投资。 从目标设定角度,地方分项目标增速下调幅度比GDP目标下调幅度更大,2025年实现GDP目标似乎更有难度。2025年各省经济增速目标均值5.40%,较去年下调0.25个百分点,而消费目标均值下调1个百分点,至5.7%,固定投资目标均值下调0.7个百分点,至6.32%。 当然也需要观察目标的完成情况,2024年地方社零增速显著低于目标,对总体经济目标实现的拖累更大,如果2025年的社零实际增速能进一步向预期目标靠拢,则GDP目标更有希望达成。已披露2024年社零增速省份的均值为4.5%,低于对应年初目标平均值3.0个百分点;而2024年9个省市固投增速均值为8.2%,仅略低于年初目标的平均值8.8%。相比之下固定资产投资增速需要持续发力,但更重要的是提振消费增速。
消费主要围绕“两新”政策
从各省市提振消费的具体表述来看,大部分省份延续了中央经济工作会议的主要表述,强调“大力实施提振消费专项行动”、“加力扩围实施‘两新’政策”等。 也有一部分省份结合自身特色和优势,在增强消费能力、创新消费场景等方面提出一系列新举措。例如,吉林提出,拓展“冰雪避暑+中医中药”康养模式,支持国企积极利用财政性存量资产设施布局相关产业;贵州表示,举办“多彩贵州欢乐购”等系列促消费活动,继续办好马拉松赛、自行车赛、“村超”、“村BA”等体育赛事活动,进一步释放体育消费潜力。

进一步观察居民增收以及消费补贴方面的表述,可以看到经济大省以及2024年未能实现社零目标的省份都提及了“拓宽农民增收渠道”、“推动中低收入群体增收减负”等,但是鲜有直接提及收入补贴。

固定投资突出“两重”、三大工程和民间投资
我们梳理了5个未完成2024年目标和明显下调2025年目标的省份(内蒙古、山西、安徽、辽宁、海南)对固定投资的表述。 2025年固定资产投资方面的表述重点强调“抓好前期项目实施落地”,而在投资规模上可能有所收缩。例如,内蒙古将2024年15%的固定资产投资目标增速下调至2025年的10%,具体披露的投资数据明显低于去年,强调盯好前期项目落地;辽宁表示,要加快推进300个省级重大项目、6000个亿元以上项目建设。

对于2025年固定投资,各地方仍强调重大项目的带动作用,正如中央经济工作会议中提到的,“加强自上而下组织协调,更大力度支持‘两重’项目。” 北京支持民营企业参与重大科技攻关和重大项目建设,大力实施“3个100”市重点工程;广东表示,狠抓重大项目建设,今年安排省重点建设项目1500个、年度计划投资1万亿元;江苏表示,加快建设500个省重大项目和200个民间投资重点产业项目。

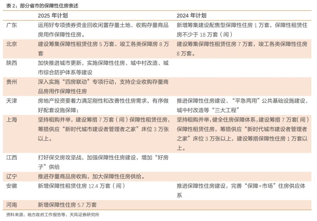
固定投资的重要抓手依旧是三大工程。 各个省份对于保障性住房的规划较为明确,多地强调要运用好专项债券资金回收闲置存量土地、收购存量商品房用作保障性住房,重点省市具体规划数量与去年相比略有降低。部分省份提出了2025年保障性住房的建设目标:北京提出“建设筹集保障性租赁住房5万套、竣工各类保障房8万套”;上海提出“坚持租购并举,建设筹措7万套(间)保障性租赁住房,筹措供应‘新时代城市建设者管理者之家’床位3万张以上”;河南提出“新增保障性住房5.7万套”。 多数省份将城中村改造与老旧小区改造作为整体进行规划,部分省份提到了房票等货币化安置。安徽提出“推行房票等货币化安置,新增保障性租赁住房12.4万套(间)”;贵州提出“加力实施城中村和危旧房改造,启动城中村改造3万户、城市危旧房改造8600套”;天津提出“推进30个城中村改造项目,启动180个城镇老旧小区改造”;上海提出“完成31万平方米小梁薄板房屋等不成套旧住房改造,启动25个城中村改造项目”;江西提出“新开工改造老旧小区716个26.95万户”。 各个省份在“平急两用”公共基础设施建设暂无具体的项目目标,涉及有关表述的省份数量略有减少。北京市提出“扎实推进灾后恢复重建,推动永定河水库等防洪控制性工程规划建设,完成15处积水点治理,建成一批平急两用公共基础设施”;陕西提出“统筹救灾资金加快灾后重建,加快西安、宝鸡“平急两用”公共基础设施建设”;广东提出“推进‘平急两用’公共基础设施建设”。


在资金来源方面,多数省市特别提到利用好专项债、特别国债等增量资金。广东省提出“用好专项债券项目‘自审自发’试点,扩大投向领域和用作项目资本金范围”;上海提出“用好增发的超长期特别国债、地方政府专项债”;浙江提出“力争超长期特别国债、专项债、中央预算内投资等份额占全国比重稳中有升”。

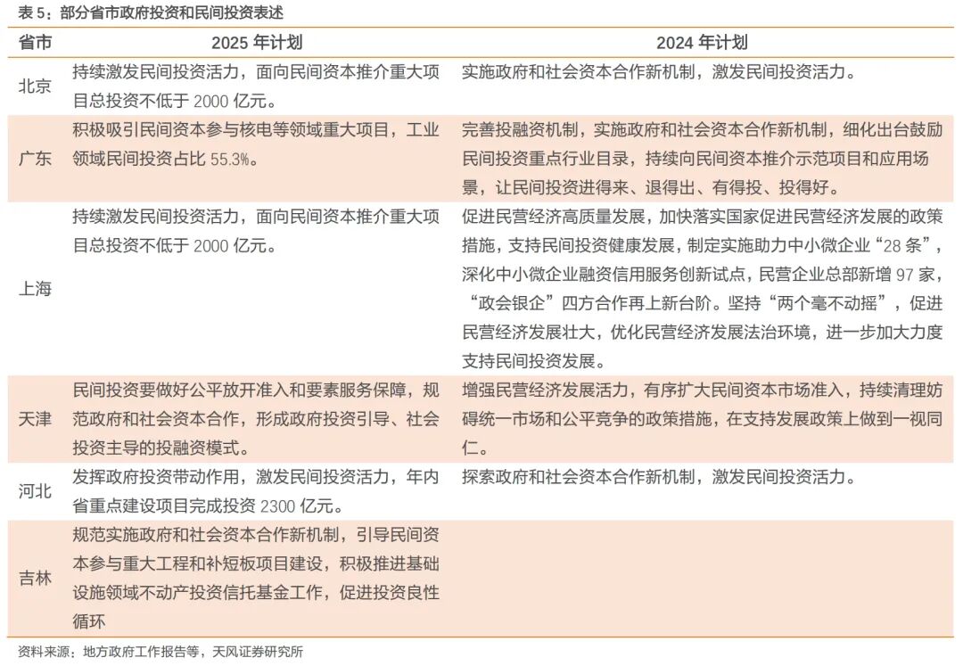
相比2024年,今年同样强调民间投资的支持作用,并且提出更多的具体数字目标,通常而言民间投资的效率更高,创新意识更强,更明确的数字目标也意味着激发民间投资活力的诉求越高。此外,部分省份也强调了政府投资的带动作用。 北京提出“持续激发民间投资活力,面向民间资本推介重大项目总投资不低于2000亿元”;广东提出“积极吸引民间资本参与核电等领域重大项目,工业领域民间投资占比55.3%”;上海提出“持续激发民间投资活力,面向民间资本推介重大项目总投资不低于2000亿元”。此外,河南、天津和吉林在引入民间投资时,强调要发挥政府投资带动和引导作用。

风险提示
政策不确定性,财政发力不及预期,海外市场风险提升。
END 证券研究报告:《地方两会中的“稳”与“进”》 对外发布时间:2025年1月22日 报告发布机构:天风证券股份有限公司(已获中国证监会许可的证券投资咨询业务资格) 本报告分析师: 孙彬彬 SAC 执业证书编号:S1110516090003 隋修平 SAC 执业证书编号:S1110523110001


2025-01-23 10: 50
2025-01-23 10: 50
2025-01-23 10: 50
2025-01-23 10: 50
2025-01-23 10: 50
2025-01-23 10: 50