
“就像你不能在不打碎鸡蛋的情况下做煎蛋卷一样。没有DNA损伤和大脑炎症,大脑就无法形成长期记忆。”
在通常意义上,我们会非常害怕大脑神经元的炎症,因为这会导致阿尔茨海默症和帕金森病等神经系统的问题。
但来自阿尔伯特-爱因斯坦医学院的研究团队则发现,人类通过学习外部知识而产生的认知,正是通过让DNA断裂、让大脑发炎的方式,被嵌入人类大脑的神经元系统的。
3月27日,阿尔伯特-爱因斯坦医学院的研究团队在Nature上发表了一篇题为“Formation of memory assemblies through the DNA-sensing TLR9 pathway”的研究论文。文中的研究结果表明,大脑海马体的某些神经元的炎症,对于人类建立长期记忆至关重要。
值得一提的是,这已经是阿尔伯特-爱因斯坦医学院在这个月里第二次上新闻头条了。就在1个月前,这家医学院刚刚收到了10亿美元的捐款——戈特斯曼的遗孀把丈夫的全部遗产都捐给了自己热爱的母校。戈特斯曼是金融圈响当当的人物,他不但是巴菲特的好兄弟,还是伯克希尔·哈撒韦的董事。
据了解,这10亿美元创下了美国教育机构一次性获得的慈善捐款的最高记录,不少来自阿尔伯特-爱因斯坦的学生真挚喜极而泣,因为这笔捐款可以帮他们免除高额的医学院学费。
图1. 研究团队在Nature上发表的论文



吸收外部知识的过程
就是DNA断裂并修复的过程
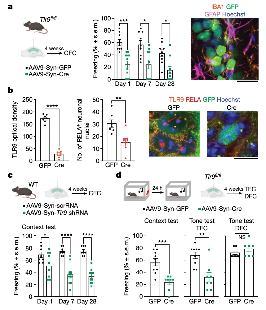
我们知道,人脑中的海马体区域是负责记忆行为的。根据阿尔伯特-爱因斯坦医学院的研究,长期记忆形成的过程中,某些脑细胞会经历强烈的电流冲击(electrical activity)。在这个冲击下,DNA会断裂,脑子就像短路了一样,接下来,某种炎症反应会被触发,以修复损伤的DNA,而就在这个过程中,记忆被巩固住了。

此前,我们曾讲述过《黑天鹅》作者塔勒布从健身增肌中领悟投资方法的故事。在大重量练习的过程中,肌肉纤维彼此摩擦、收缩放松,从而引起一些“微损伤”,刺激身体调用更多蛋白质和脂类分子等物质进行修复,最终肌肉纤维体积增加,达到增肌过程。
长期记忆形成中DNA的断裂与修复,似乎与增肌过程如出一辙!
所以,我们小时候总说学习实在是太虐了,经常学到头疼,弄不好就是因为“DNA断了”——能不疼吗?
这也进一步表明,学习本质上就是“受虐”,认知的提升是一场“疼痛文学”。
在后续的研究中,研究团队对小鼠进行了短暂而温和的电击,然后他们发现,一个重要的炎症信号通路——TLR9通路中的基因被强烈激活了。

由于TLR9通路更广为人知的作用,是监测来自病原体DNA片段发出的免疫反应。所以,研究团队的第一反应是——小鼠被感染了。
但在随后的检查中,他们有了惊人的发现——TLR9通路,仅在显示出DNA损伤的海马体神经元中被激活。
这意味着,这个名为“TLR9”的蛋白质,在记忆形成中起着至关重要的作用,TLR9产生的信号和DNA损伤修复过程,产生了复合物的累积,而这有助于特定的神经元团簇被链接到记忆回路中。
图2. 阿尔伯特-爱因斯坦医学院

如何去理解这一现象?
我们可以把本不属于大脑的外部“知识”看作入侵者,就像身体对病毒会产生免疫反应一样,面对新知识,人脑也一样,TLR9相当于大脑神经元系统的保安队长,当它识别到断裂的DNA碎片时,就发动炎症反应,把入侵者内化在大脑的神经元架构中,就这样,来自外部的“知识”,就被牢固地定格在我们的大脑中了。
知识就以这样一种“卑鄙”的方式,进入了脑袋。

TLR9
离治愈帕金森病更进一步
研究团队的负责人,医学博士Jelena Radulovic说:“数百万年来,细胞分裂和免疫反应在动物生命中一直高度保守,既使生命得以延续,同时又提供了对外来病原体的保护。在进化过程中,海马体中的神经元似乎已经采用了这种基于免疫的记忆机制,将免疫反应的DNA感应TLR9通路,与DNA修复中心体功能相结合,形成记忆而不是进行细胞分裂。”

在发现TLR9对记忆形成过程中的影响后,研究人员很快意识到,这将有助于寻找阿尔茨海默症和帕金森病等神经系统疾病的治疗方式;于是,他们在后续的研究中,通过技术手段敲除了小鼠的TLR9。
结果表明,阻断海马体神经元中的TLR9,就阻止了小鼠形成长期记忆,同时这些神经元中DNA损伤的频率进一步变高,导致了更加严重的基因组不稳定性。
图3. 研究报告,敲除Tlr9基因敲除后,小鼠的情境记忆能力受损

基因组不稳定性被认为是加速衰老以及癌症、精神和类似阿尔兹海默症等神经退行性疾病的标志,也就是说,TLR9在维持记忆机制和预防认知障碍方面起着关键作用,这对预防和治疗相关疾病有重要启示。
回到现实中能做的,我们已经知道在适当刺激DNA断裂并修复的过程可以帮助形成长期记忆,那些类似“脑子越用越活”、“杀不死我的终将使我强大”的老话被证明是有用的,人类进步的本质可能就是“受虐”,“终身学习”更容易保持长久的健康。

投资的闭环 与 慈善的力量
开头说到,研究“DNA损伤与修复在记忆形成中的角色”的阿尔伯特-爱因斯坦医学院并不是今年第一次被大家关注,在1个多月前,医学院收到了来自10亿美元的捐款,这是美国教育机构获得的最大一笔慈善捐款,也可能是全球范围内,医学院收到的最高捐款。
在美国,大多数医学院的学生必须承担约20万美元的学费贷款,因此,这次的10亿美元的捐款将用来支付阿尔伯特-爱因斯坦医学院今后所有学生的学费。
用《哈利·波特》中的一个梗:
Dobby is free!
图4. 《哈利·波特》剧照

学生们自由了,也“免费”了。
医学院的院长说:“这笔捐赠彻底改变了我们的能力,使我们能够继续吸引那些致力于完成我们使命的学生,而不仅仅是那些负担得起的学生。”
更多科学家、医生将从这里毕业,凭借专业知识找到预防和治疗疾病的新方法。
图5. 听到免除学费消息后的医学院学生

值得说明的是,10亿美元的捐款来自伯克希尔·哈撒韦的董事大卫·戈特斯曼(David Gottesman)的遗孀露丝·戈特斯曼(Ruth Gottesman)。
大卫·戈特斯曼是华尔街投资公司“第一曼哈顿”的创始人,也是巴菲特的好友,积累了伯克希尔·哈撒韦公司的大量股份。2022年,96岁的大卫·戈特斯曼去世时,给妻子留下了一句话:
“做任何你认为正确的事情。”
图6. 露丝·戈特斯曼(Ruth Gottesman)

在经历了一段时间的迷茫后,曾在阿尔伯特-爱因斯坦医学院求学并任教的露丝·戈特斯曼最终决定,把价值10亿美元的伯克希尔·哈撒韦公司股票全部捐献给该医学院。
投资在这一刻形成闭环,从社会中赚到的钱,又反哺回了社会。
参考资料:
《Formation of memory assemblies through the DNA-sensing TLR9 pathway》来源:nature.com
《Making long-term memories requires nerve-cell damage》来源:eurekalert.org
《Albert Einstein College of Medicine to offer free tuition after billion-dollar gift》来源:cnn.com
《Bronx medical school receives $1 billion donation to make tuition free》来源:washingtonpost.com
2024-04-19 09: 58
2024-04-19 09: 58
2024-04-19 09: 57
2024-04-19 09: 57
2024-04-19 09: 57
2024-04-18 21: 24