
把握创新药行业出海爆发与高成长机遇,科创创新药 ETF 国泰(589720)于8月1日上市交易。去年“9·24”到今年 6 月 13 日的市场反弹期间,该ETF跟踪指数涨幅大于港股创新药指数,从历史经验看,科创新药指数在市场风险偏好回升时,或有助于更好地捕捉科创板弹性。

创新药行业投资价值分析
我国创新药产业近年来在全球舞台上绽放出蓬勃的发展活力,2025 年更是在多个维度实现了突破性进展。从出海进程的加速推进,到在 ASCO 大会等国际学术舞台上的亮眼表现,再到国内政策红利的持续释放,创新药行业正步入黄金发展阶段。当下市场活跃资金对创新药行业的关注度也日益攀升,为行业的进一步发展注入了强劲动力。
创新药出海大爆发,对外授权规模和质量双升
2025 年上半年,中国创新药海外授权金额高达 608 亿美元,已超 2024 年全年水平,表明中国创新药的研发实力和产品质量正获得国际市场的高度认可。众多跨国药企积极寻求与中国创新药企的合作,通过授权许可等方式引入中国创新药产品,不仅为中国创新药企带来资金支持,更加速了中国创新药出海步伐,提升国际影响力。
图:2023-2025年
中国药企重要BD出海项目

数据来源:wind,医药魔方,上市公司财报,药物临床试验登记与信息公示平台等。
风险提示:个股仅供行业基本面说明,管线可能存在更新时间差异,不作为个股推荐。
ASCO 大会临床数据优异,研发实力凸显
2025 年美国临床肿瘤学会(ASCO)年会上,中国创新药企业大放异彩。多家国内创新药企业展示了优异的临床数据,涵盖 ADC、双抗和新一代小分子等多个领域。在肿瘤治疗领域,部分国产创新药在疗效与安全性上均展现出突出表现,部分药物的初步临床数据甚至超出市场预期。

数据来源:wind,医药魔方,上市公司财报,药物临床试验登记与信息公示平台等
风险提示:个股仅供行业基本面说明,管线可能存在更新时间差异,不作为个股推荐。
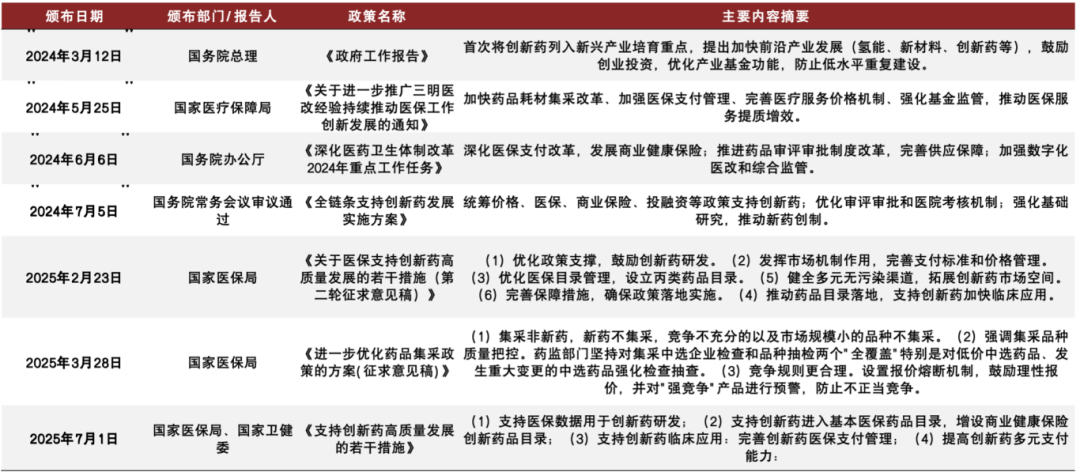
政策红利持续释放,创新药行业发展生态优化
1.政策支持创新药研发与审评审批
国家层面出台一系列政策加大对药品医疗器械研发创新的支持力度。2025年1月,国务院办公厅文件明确提高药品医疗器械审评审批质效,鼓励创新药研发。从结果上看,2025年7月底,国家药监局统计数据显示,在 2025 年上半年批准 43 款新药上市,同比增长 59%,创历史同期新高,体现政策推动下研发成果的加速落地。
2.完善医保与商保支付体系
支付端政策持续优化,国家医保局推动创新药纳入医保目录,动态调整目录并启动 2025 年医保目录调整,明确支持态度;2025 年 7 月首次提出设立商保创新药目录,以 “保密协商定价” 承接高价值药品,助力解决支付难题,提升创新药可及性与市场需求,为企业商业化提供保障。
图:2024年以来创新药部分支持政策

数据来源:国家医保局,国家卫健委,国务院办公厅,国盛证券研究所
一键布局前沿创新药,科创创新药ETF国泰(589720)上市
从前文分析可见,创新药是一个由政策、市场和研发共同驱动的产业投资机会,而科创创新药 ETF 国泰(589720)则为投资者提供了布局这一领域的便捷工具。下面具体介绍一下该产品的投资价值:
从跟踪指数来看,科创创新药 ETF 国泰(589720)跟踪的是上证科创板创新药指数,选取科创板创新药公司中日均总市值排名靠前的 30 家上市公司作为样本,实行季度调整,便于快速纳入新上市优质企业,及时反映行业动态与标的变化。
指数的前十大权重股均为科创板中具有代表性的创新药企业。以 biotech 为主,布局具备成长潜力的创新药管线。部分已进入临床或已成功上市,展现出广阔的成长潜力和发展空间。

信息来源:中证指数有限公司、数据来源:wind、时间截至:2025年6月30日;风险提示:权重股权重会随指数成分股调整,市场涨跌变化,仅供参考,非个股推荐。
在市值分布方面,科创板创新药指数呈现出鲜明的中小市值特性,其中 50% 的权重集中在市值小于 100 亿的区间。这种市值结构有助于在市场波动时增强指数的弹性,更适合成长型投资者关注。

数据来源:wind,中证指数公司,分类标准参照申万三级行业,截至2025年6月30日。
风险提示:指数包含成分股数量、市值、行业分布等会随公司事件,成分股调入调出,市场涨跌等因素变化。
创新性分布角度,科创新药指数的创新程度相对更高,成分股纯创新药企占比高达 70%。相比之下,港股创新药指数中传统药企转型或 CXO 公司占比相对较高,纯创新药企占比不到 50%;中证创新药指数中这一比例更是仅约 16%,因此科创新药指数创新属性更为突出。

数据来源:wind,创新性分布基于对公司业务理解之上进行主观判断,可能存在误差,截至2025年6月30日。
风险提示:指数包含成分股数量、市值、行业分布等会随公司事件,成分股调入调出,市场涨跌等因素变化。个股仅供行业基本面说明,不作为个股推荐。
此外,该指数还具有高研发强度的鲜明特点。2024 年,科创板创新药指数的研发费用率达到 40%,远超港股创新药指数和中证创新药指数。这一数据侧面反映出该指数成分股以中小市值的 biotech 公司为主,研发投入强度较高,未来的潜在成长空间也较为广阔。


数据来源:wind,上市公司财报,2021年-2024年年报,研发费用及营业收入同比增速采用Wind数据或整体法加总计算。风险提示:我国股市运作时间较短,历史表现不代表未来业绩。
从指数行情表现角度,由于指数成分股多为中小市值的高成长创新药企,2023年上半年,受医保谈判、美联储加息等影响,科创新药指数跌幅相对较大,但在2024年下半年至2025年反弹期间科创新药反弹力度相对更强,明显跑赢其他主要的医药指数。

数据来源:wind,市值中位数截止2025年5月30日,收盘价截至2025年6月13日。
风险提示:我国股市运作时间较短,历史表现不代表未来业绩。
对比主要高弹性指数,在2023年上半年下跌行情当中,科创创新药指数的跌幅小于港股创新药以及恒生港股通创新药指数。而在去年“9·24”到今年 6 月 13 日的市场反弹期间,该ETF跟踪指数涨幅大于港股创新药指数,从历史经验来看,科创新药指数在市场风险偏好回升时,或有助于更好地捕捉科创板弹性,尤其在反弹初期阶段领先优势明显。这源于科创新药聚焦创新赛道,成分股以高成长biotech为主,研发投入激进,管线长期成长潜力大,对临床数据读出、出海等事件催化反应更敏感,叠加科创板政策与流动性加持,指数反弹强度更胜一筹。对投资者而言,这种更强的弹性动能意味着在市场回暖时能更高效地捕捉板块红利,尤其在创新药行业景气度提升期间,更精准地分享科创板创新药的成长弹性。

数据来源:wind,下跌统计区间为2023年1月16日至2023年8月22日,反弹统计区间为2024年9月23日至2025年6月13日。
风险提示:我国股市运作时间较短,历史表现不代表未来业绩。
从ETF产品本身来看,科创创新药 ETF 国泰(589720)上市后二级市场涨跌幅限制为20%,相较于部分跟踪港股创新药或中证创新药指数涨跌幅限制为10%的ETF,其弹性相对更强。在板块或市场大幅涨跌时(如去年 “9・24” 指数单日涨超 10%),这一特性或有助于更紧密地跟踪板块行情表现。
综上,科创创新药ETF国泰(589720)聚焦科创板创新药企业,跟踪汇聚30家代表性优质公司的上证科创板创新药指数,以高成长biotech为主,这些企业管线潜力大、研发投入强,指数创新属性突出,有助于更精准捕捉行业核心成长动能。指数表现弹性较强,产品20%涨跌幅限制使其更贴合板块波动,是成长型投资者分享创新药红利的便捷选择。
展望后市,创新药行业在出海持续突破、政策红利不断释放以及中国创新药企业研发实力稳步提升的多重驱动下,正迎来广阔的发展空间,具备较好的投资机会。想要把握创新药行业高成长潜力与国际化浪潮机遇的小伙伴们,可以关注科创创新药 ETF 国泰(589720)。
风险提示:
投资人应当充分了解基金定期定额投资和零存整取等储蓄方式的区别。定期定额投资是引导投资人进行长期投资、平均投资成本的一种简单易行的投资方式。但是定期定额投资并不能规避基金投资所固有的风险,不能保证投资人获得收益,也不是替代储蓄的等效理财方式。
无论是股票ETF/LOF基金,都是属于较高预期风险和预期收益的证券投资基金品种,其预期收益及预期风险水平高于混合型基金、债券型基金和货币市场基金。
基金资产投资于科创板和创业板股票,会面临因投资标的、市场制度以及交易规则等差异带来的特有风险,提请投资者注意。
板块/基金短期涨跌幅列示仅作为文章分析观点之辅助材料,仅供参考,不构成对基金业绩的保证。
文中提及个股短期业绩仅供参考,不构成股票推荐,也不构成对基金业绩的预测和保证。
以上观点仅供参考,不构成投资建议或承诺。如需购买相关基金产品,请您关注投资者适当性管理相关规定、提前做好风险测评,并根据您自身的风险承受能力购买与之相匹配的风险等级的基金产品。基金有风险,投资需谨慎。
2025-08-01 15: 31
2025-08-01 15: 31
2025-08-01 15: 31
2025-08-01 15: 31
2025-08-01 15: 31
2025-08-01 15: 31