
北信瑞丰基金基金经理 于军华
于军华,CPA非执业会员,中国人民大学世界经济学硕士毕业;20年汽车行业研究投资经验;原国家信息中心经济咨询中心汽车行业分析师,宏源证券汽车行业研究员,2014年4月加入北信瑞丰,负责制造业尤其是汽车行业研究投资工作,现任北信瑞丰中国智造、丰利、鼎利产品基金经理。
1、中国的智能驾驶走到什么程度了?
说到智能驾驶,当下要分成两个赛道,一个是普通家用,另一个是商用。
商用就是像百度的萝卜快跑,特斯拉的Robotaxi这些无人驾驶出租车,目前基本可以达到L4级别的自动驾驶,一般在固定路线上行驶,应急情况下需要调度中心后台人工干预。
至于普通的家用,目前一般是整车厂提供硬件,供应商提供智驾系统,目前都处于L2级别,也就是辅助驾驶。
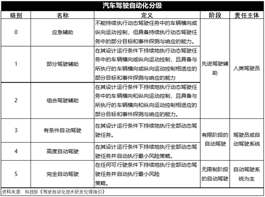
2、中国的智能驾驶分几个级别,各个级别之间有什么区别么?

根据科技部发布的《驾驶自动化技术研发伦理指引》,汽车驾驶自动化可以分成六个等级,从最低的L0级别到最高的L5级。
从L0到L2这个三个级别,都属于先进驾驶辅助阶段,责任在开车的司机上;L3、L4这个级别,叫做“有限阶段的自动驾驶”,根据实际情况责任主体可以归到驾驶员或者自动驾驶系统,最高的L5,被称为“无限制阶段的自动驾驶”,责任主体以自动驾驶系统为主。
目前我们家用车的智能驾驶系统,包括华为的鸿蒙智行,特斯拉的FSD,都属于L2阶段,这个阶段只能用“驾驶辅助”这个词,不能使用“自动驾驶”,因为自动驾驶是L3及以上级别的专属用词。
从L3相比L2最大的飞跃就在于自动驾驶系统开始承担责任。如果是L2,不管2后面多几个9,出了事故都是司机的责任,但是一旦进入L3,就需要在自动驾驶系统和人类驾驶员之间做责任划分。
但是L3也只是“特定条件下开,人随时能接管”,自动驾驶系统大部分时候是没有责任的。而L4更进了一步:“特定场景下车开,出了事车企负责”。
3、比亚迪在7月初发布了“智驾兜底”活动,对所有天神之眼车辆用户在智能泊车场景下的安全及损失全面兜底,并说是“媲美L4级智能泊车”,怎么看这个活动?
应该说这是在汽车行业开启反内卷活动之后,车企进化的一个方向,那就是开始卷技术。
比亚迪的智能驾驶系统叫做天神之眼,从高到低可以分为A、B、C三个级别,目前市面上装有天神之眼系统的汽车总共有100万辆左右,这个活动的发布,意味着自动泊车这个场景下,自动驾驶已经基本成熟。
对于搭载天神之眼的车辆,在自动泊车场景下出现事故,一切损失厂家全赔,不走商业险。虽然泊车时车速不高,事故概率也很低,但自从7月初比亚迪自动泊车兜底发布之后,并没有其他厂商跟进。
这也从侧面说明了一个问题,那就是哪怕现在以智能驾驶为卖点的车企,也并没有做好实现自动驾驶的准备。因为自动驾驶的级别越高,车企的责任越大。
比亚迪的智能泊车兜底,会加速这个行业的进化,后续我们可能会看到更多场景下自动驾驶的实现。
当这些场景越来越多,最后覆盖了消费者用车的各种日常活动,全面自动驾驶就自然而然的实现了。
4、智能驾驶现在出现了很多新词,比如端到端,VLM、VLA,能解释一下么?
确实,智能驾驶目前进步很快,我们也是一直在学习。
智能驾驶要实现的目标,第一步是先做到模仿人类开车,最终要做到的是,要有远超人类能力的驾驶水平。
首先说端到端。
端到端是深度学习中的概念,英文为“End-to-End(E2E)”,指的是一个AI模型,只要输入原始数据就可以输出最终结果。
端到端是一种算法,模型是一个黑箱,现在用在自动驾驶中,最早由特斯拉跑通,也是现在各大厂商普遍采用的自动驾驶算法,比较成熟。
端到端就好比让AI从头到尾学习开车,你把一堆人类驾驶的数据喂给AI,AI根据这些数据学习开车。
再说VLM。
VLM是视觉大模型(Vision-Language Models),也叫做多模态人工智能模型,能够同时处理和理解图像和文本数据。VLM是人工智能的一个前沿模型。
VLA(Vision-Language-Action),直译就是视觉语言动作,是在VLM的基础上加了一个动作执行的能力。
VLA最早是用在机器人上的,现在是最前沿的智能驾驶技术。端到端根据输入的驾驶数据学习开车,而VLA是先理解场景,经过模型处理之后再反馈到行动。
从应用的角度,目前主流厂商智能驾驶系统基础都采用端到端算法,新势力比如小鹏和理想,采用的是VLA。
5、理想汽车的CEO李想,说理想不是汽车公司,是一家AI公司,你怎么理解他这个表态?
李想,是汽车行业公认的,即使不能说最,那也是最顶级的产品经理之一。
他的这个观点,是跳出智能驾驶,站在更高维度观察的结果。
李想认为,通过创立一个基座大模型,在实现L4的自动驾驶后,将两者融合,形成一个VLA,这会是一个高度智能化的类人系统。
既然是一个类人系统,那他可以做的事情就非常多,不仅可以代替人开车,还可以作为人形机器人为人服务,当然还有其他的各种应用场景。
站在这个角度上,李想把理想定义成一家AI公司是有道理,逻辑也是非常清晰的,那就是创立一个类人大模型,有了大模型理想可以延伸到任何人出现的场景,比如驾驶,比如人形机器人。
从资本市场的角度,AI显然能够讲出一个更宏大的故事,再融资的时候也可以有更高的市盈率,而不受汽车行业的约束,毕竟汽车行业的估值,终期的估值也就是10倍,天花板太低了。
6、从概念主题的角度,人形机器人标的同时也是智能驾驶的标的,怎么理解两者之间的关系?
这个问题我们其实可以站得稍微高一些,那就是AI的未来到底是什么,最终如何落地。
AI的未来就是类人智慧,以AI为基础,形成一个高度智能化的类人系统。
既然是一个系统,那就需要考虑落地的难度以及落地的先后顺序。
美股映射基础上的AI,其实是有些走偏的。
在投资圈有一句话是:“在淘金热中,真正赚大钱的,不是淘金者,而是卖铲子的商人。”从投资的角度,这句话无可厚非。
但从一个行业的角度,出现这种情况显然不是一个好现象。
现在的AI行业,卖铲子的英伟达市值已经超过4万亿美元,但是各个下游应用还处在大量烧钱阶段,并没有能够盈利的商业模式出现。
从应用的难度和落地的先后顺序看,必然先是智能驾驶,再然后才是人形机器人。
为什么呢?
智能驾驶这个功能是人工智能从黑转白的一个关键节点,因为智能驾驶是一个人与机器交互的机器人,是半规则和半非规则的场景的产物。而人形机器人则基本是非规则场景的结果,因此人形机器人的最终落地,要建立在智能驾驶的基础上。
这就是为什么人形机器人的标的,跟智能驾驶重合度很高的原因。因为两者都是AI落地的场景之一,而且智能驾驶只会在人形机器人之前先实现。
7、智能驾驶主题,目前受制于现实推进的节奏比较慢,怎么看后续主题可能的催化剂?
从实际的进展看,目前智能驾驶推进的节奏一点都不慢,只是暂时还没有标志性的新闻爆出来而已。
目前智能驾驶存在着两大矛盾,一个是厂家对于智驾高调的宣传与事故责任不清晰之间的矛盾,另一个是智驾高速发展与监管法规相对滞后之间的矛盾。
第一个矛盾的点在于各大整车厂,尤其是以智驾为卖点的新势力,在宣传上整体高调,容易造成消费者误读,而当事故发生后,又因为当下的智驾仅仅是L2级,责任最终归结于消费者而非厂家,容易造成舆论风险。
第二个矛盾的点在于智驾的发展速度很快,但是相关的监管法规存在滞后。当前智驾产业政策主要制定方涉及发改委、工信部等部门,但发生事故处理归口部门是公安机关交通管理部门。除非现有的智驾系统能够快速迈过平台期,有效的降低事故发生率,否则短期内监管法规不会有大的松动。
对于主题投资,大家都想知道某些具体的时点或者事件,做预先的埋伏。但对于智能驾驶,可能不太会有,因为智能驾驶目前虽然没有什么大的新闻,但实际上各方进展一直很快。
智能驾驶方向有一个很重要的词叫做AI涌现,就是当AI发展到一定程度的时候,会突然出现超出设计预期的系统性能力。
比如2023年7月,马斯克曾经介绍过端到端FSD的训练规模:“特斯拉花了大约一个季度的时间完成了1000万个视频片段的训练。训练了100万个视频case,勉强可以工作;200万个,稍好一些;300万个,就会感到Wow;到了1000万个,它的表现就变得难以置信了。”
智能驾驶也是这样,突然有一天,你会发现,这个系统已经比绝大多数人类驾驶员开得好了。
所以,很难预测智驾的突破节奏,但我相信,这个速度会比现在市场预期的,要快很多。
风险提示:
基金管理人承诺以诚实信用、勤勉尽责的原则管理和运用基金资产,但不保证基金一定盈利。基金投资有风险,基金的过往业绩并不预示其未来表现,基金管理人管理的其他基金的业绩并不构成本基金业绩表现的保证。此文或节目仅供参考,不作买卖依据。本资料中全部内容均为截止发布日的信息,如有变更,请以最新信息为准。投资者购买基金时,请仔细阅读基金的《基金合同》和《招募说明书》,自行做出投资选择。基金有风险,投资需谨慎!
2025-08-12 14: 11
2025-08-12 14: 11
2025-08-12 14: 11
2025-08-12 14: 11
2025-08-12 14: 11
2025-08-12 14: 11