
存款搬家,是近期A股的热门话题。
逻辑是,在存款利率不断下调、权益资产吸引力不断上升的背景下,越来越多资金从低风险、低收益的存款转向保险、基金、股票等更高收益的领域。
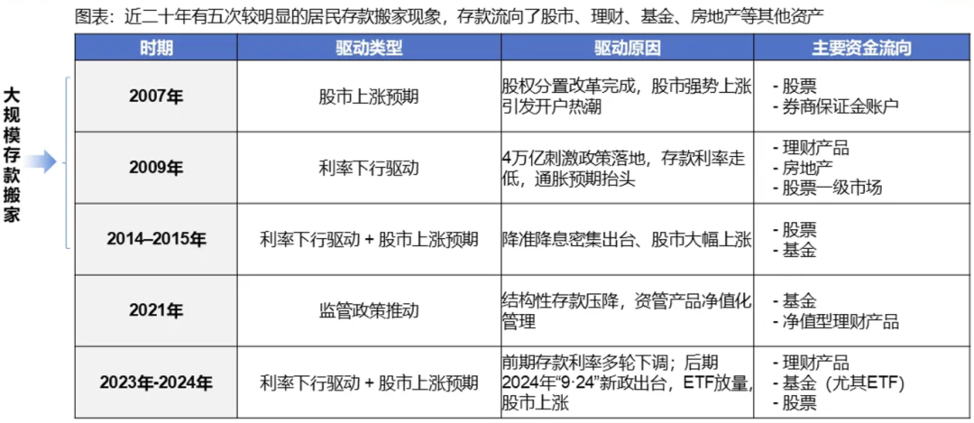
“搬到哪里”比“搬不搬”更重要 判断存款搬家是否发生,有一个很直观的指标:M2同比增速与居民存款同比增速的背离。 M2(广义货币供应量)反映了社会总货币量,若M2保持增长但居民存款增速放缓甚至下降,就意味着资金正从居民存款账户流向其他领域。 历史上2007年、2009年、2014-2015年M2同比增速与居民存款同比增速发生较大背离时,即会出现大规模的存款搬家现象。 数据来源:国海证券,时间范围2006/12-2025/06 8月13日公布的最新金融数据也印证了这一趋势。7月M2同比增长8.8%、前值8.3%,进一步回升;居民存款减少11100亿元,同比多减7800亿元,而非银存款增加21400亿元,同比多增13900亿元,意味着居民更多将定期转化为活期,用于消费或投资理财。 那么,资金都流向哪里呢?根据对过往几轮的存款搬家的复盘发现,由于驱动原因不同,资金流向也呈现出差异化,股票、基金、理财产品、房地产等均在不同时期承接了资金的流入。但是近年来随着房地产市场的低迷,预计地产对本轮存款资金的吸引力将显著下降。 来源:国海证券 不同于过往几轮“存款搬家”,本轮最明显的特点是,并非由于居民风险偏好提升引起,而是缘于优质资产稀缺下的被动流出。2022年至今,存款挂牌利率已多轮下调,截至最新国有行3Y定存挂牌利率已不足1.5%,低于部分现金管理类理财产品。本轮“存款搬家”是居民在优质资产稀缺背景下对非存款类资产进行的被动配置,风险偏好被动提升。也就意味着,居民对资产安全性的要求并不会明显降低。 因此,虽然“存款搬家”的确是大势所趋,但是“搬”到哪里去,却是需要讨论的。对于有搬家需求的存款来说,寻找到符合自己风险偏好资产才是最重要的。毕竟,从低息稳健的存款直接过渡到高波动的股票资产,也不是所有人都能承受的。 更适合稳健需求的中间选项 在基金领域,债券类基金凭借着其历史表现相对稳定、波动率低的特点,向来是稳健类投资者的配置底仓,也受到存款搬家资金的青睐。但市场上债券基金多如星辰,想要挑选一只符合自己审美的产品就非常考验投资者的能力了。此时,作为“一篮子”债券组合的债券ETF受到了投资者的欢迎。 截至8月13日,债券ETF规模达到5363亿元,较去年底增长208%,债券ETF迎来了蓬勃发展的黄金时代。 数据来源:wind,截至2025/8/13 债券ETF的出现,对于投资者来说,再也不用费心劳神地挑选债券,而是把“择券”这个技术活交给指数,大大降低了操作难度,体验也更加友好。 当然,ETF的核心在于其跟踪指数的质量,选择什么样的指数,决定了投资基础是否扎实、收益能否可持续。 因此,选择一个好的指数至关重要。十年国债收益率作为类比与沪深300的债市基准指数,在市场认可度、流动性方面具有先天优势。跟踪十年国债收益率的十年国债ETF(511260)自然受到资金关注,年内规模增长超120亿元。(数据来源:wind,截至2025/08/13) 目前市场上共有39只债券ETF产品,而十年国债ETF(511260)是全市场唯一一个跟踪十年期国债表现的工具化产品。十年国债ETF紧密跟踪上证十年国债指数,由剩余7-10年且在上交所挂牌的国债组成,目前组合的平均久期是7.6年。 说到十年国债的江湖地位,可以类比的是股票市场的沪深300指数,都属于市场基准。不管是日常新闻还是券商研报,大家在公开场合谈及当前利率水平时,锚定的都是十年国债,重要性和影响力不言而喻。 此外,十年国债ETF还具有T+0交易、可质押回购等交易价值。借助T+0交易,可以日内在盘中进行多次波段操作,实时价格确认、迅速调整持仓。现在股市情绪较好,如果有资金周转需求,或者想去抄底一些个股,可以用十年国债进行加杠杆的操作。 十年国债ETF每日都会公布PCF清单,持仓透明,不存在主动管理基金可能发生的风格漂移问题。投资者可以通过查看每日公布的PCF清单,对ETF持仓一目了然,心理更踏实。 在费率方面,十年期国债管理费率0.15%、托管费率0.05%,合起来也就0.20%。相比之下,一些场外型债券基金的平均费率大概0.40%。我们知道,费率的差额也就相当于更高的收益磨损,以年度角度来看,更低的费率对收益的加持还是比较可观的。 另外,近期新发国债利息收入恢复征收增值税的政策,对十年国债ETF来说,相比其他券种也具有多重优势。十年国债ETF目前持有大量存量老券,其持仓中到期日在8月8日前的债券占比超80%,未来利息收入依然免收增值税。而且相比地方债、金融债,国债续发较多,有更长的免增值税缓冲时间;此外,十年国债ETF作为公募产品,即便投资新发国债,相关利息收入仅收3%增值税,相比银行、券商等自营机构也具备明显税收优势。(注:以未来税收政策为准) 综上,不管个人投资者还是机构投资者,如果想去配置债券基金的话,基准大概率就是十年国债。 对于机构投资者而言,十年国债ETF是赔了以后“亏钱不会被领导骂”的品种,机构配置国债,本质上是对“无风险收益”的跟踪,能够让组合在力争跑赢市场的同时,保住“安全性”的大前提。 而对于个人投资者来说,虽然近期股市持续回暖,权益资产吸引力逐渐提高,但全部梭哈权益资产的波动性不是所有人都可以承受的,如果利用股债弱相关性进行风险对冲,也会让后续操作上更加有底气。此时,十年国债ETF或是一个比较好的底层配置选择。 风险提示



2025-08-15 14: 21
2025-08-15 14: 21
2025-08-15 14: 21
2025-08-15 14: 21
2025-08-15 14: 21
2025-08-15 14: 21