
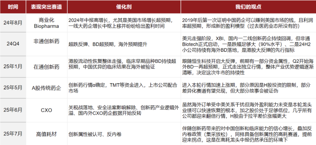
中国创新药的资产价值正被全球投资者认知。作为中国最优秀的创新药代表,截至8月11日,港股创新药指数年内已上涨101%,尤其是4月份开始显著跑赢恒生科技。 6月份美国知名商业新闻频道CNBC大幅报道了中国创新药的进展,统计结果显示目前全球5,000万美元以上的创新药BD交易中,中国资产已经占到了42%,而在三年前中国每年创新药上市的贡献仅为4%-5%。此外,不少美国券商组织海外投资者对中国创新药标的大规模调研(一批次达到30家机构),这类调研是2017年和2019年创新药牛市所未有的。 具体到本轮创新药行情的主要推动因素,我们认为底层原因是产业突破。 BD超预期是表征,内核是产业成熟后,高效研发和高效临床的内在属性被认知。2017年、2019年创新药行情都是本土企业me-too产品跟随海外对标品种抢占国内市场,而出海尝试失败(所有一代IO产品都被退货)。从2024年开始,中国biotech企业通过二代IO(PD-1/VEGF、PD-1/IL-2等双抗)创新,和更快的ADC研发能力(亲和力更强的单抗、更创新的双抗ADC),彻底在研发排位上领先海外药企,终于打开了海外存量和新增量肿瘤市场(能替换存量的PD-1和化疗,也打开了耐药治疗的新空间)。因为是产业趋势,行业和个股事件发生频率高,带来持续催化剂。 其次是跌幅足够大,风格适配。 港股恒生医疗保健连跌四年,每年都超过20%,很多标的市值只有2019年那一轮的10%。创新药符合今年成长风格,看远期空间的叙事,且因为不依赖短期业绩,很难被证伪,吸引除药基外的成长性资金(如TMT资金)。美国降息预期持续,创新药收益于流动性提升。 此外,国内定位变化,海外关税免疫。 发改委将创新药械定位为新质生产力,从公共事业变为面向国际的产业。持续落地配套政策,集采降价等突发事件少,提升了持股体验。因为创新药专利和临床结果属于虚拟资产,对贸易摩擦相对免疫,2025年4月后超额收益更加明显。 总体来说,从我们的需求、创新、支付三因子拆分看,本轮医药行业与2019年持续18+月的医药行情的差别是,上轮行情的需求是流行病学变化创造的,本轮是成药模式创新主动创造的;支付层面,上轮是产业链向中国转移,本轮则是价值量更大的创新向中国转移;创新水平的差异更加显而易见,所以可以我们认为这轮的核心因素是创新,且这轮的市值增量将大于上一轮。 复盘这一轮医药行情的多赛道轮动。从去年8月份开始是一波商业化Biopharma的上涨,主要推动原因是2024年中报高增长,尤其是美国市场增长超预期,一线大药企增长中枢上移并纷纷给出盈利时间。 到了去年四季度,随着美元走强、BD超预期,非通创新药赛道表现突出,一是跌幅足够大(90%水平)、二是24H2小公司持续有海外BD落地。 今年1月份开始,AH股创新药开始出现明显的上涨,尤其是H股创新药,跟随恒生科技开启大反弹,4月份开始随着创新药对关税的相对免疫以及海外BD一再超预期,创新药正式走出独立行情,整体产业优势逻辑逐渐清晰,决定这次牛市的持续性。 6月份,随着关税战落地、安全法案影响解除、创新药产业逻辑外溢、国内外CXO药企数据开始反转。虽然海外订单受中美关系干扰但海外盈利能力未变是本轮龙头业绩可以快速恢复的根本,加之股价处于足够低位,几乎所有公司都迎来翻倍行情,H股由于拉平差价涨幅更大。 7月份以来,行情快速地从创新药赛道扩散到CRO、科研服务、创新器械等板块,带来更强的赚钱效应,全基开始加速进入。 我们对医药整体行情保持乐观,核心是当前全基对医药各个细分领域(包括创新药)配置比例处于历史低位,且外资长线资金也在犹豫期,增量资金确定。横向比较来看,医药产业逻辑相对A股其他成长赛道落地更加清晰,同时新打开的欧美市场有较高准入壁垒,且一级市场供给也在犹豫期,内卷风险(价格趋势)也具备优势。 对于创新药的未来,我们长期看好三个方向:一是创新药,基于细分行业全球竞争力边际变化比较,中国创新药企业盈利进入爆发阶段(新品首付款+老品收入/分成);二是医疗AI,基于数据复杂度、增量价值、需求-供给缺口等,医疗AI将是未来AI重要的一个领域,且目前医疗AI基本都处于低位;三是新周期的低位细分龙头,非药赛道行业龙头估值依然处于历史最低位,随着反腐常态化、诊疗精准化推荐,院内品种进入新成长周期,而消费类品种也有望伴随经济复苏进入估值修复阶段。 借鉴海外药企股价周期模式(大品种适应症拓展周期),我们认为中国创新药还在:1)已有大品种新市场、新适应症确认早期;2)未来new drug modality的验证冲刺阶段。 由此我们看好以下方向: 肿瘤新治疗机制: 如大分子方面的PD-1双抗、新ADC毒素或载荷、IO和ADC联用、蛋白降解,小分子方面的谱系转化调节剂、泛KRAS抑制剂、四代EGFR抑制剂等 自免治疗新突破: 自免双抗、TCE自免双抗、通用CRT-T、新型小分子 长效化药物: siRNA(心血管、肝脏、减重、代谢等)、AAV介导的基因治疗(最终达到终身有效) 干细胞治疗: 各种来源的MHC、IPS来源体细胞等细胞治疗 风险提示 观点仅供参考,不构成投资建议或承诺。市场有风险,投资需谨慎。
2025-08-22 16: 12
2025-08-22 16: 12
2025-08-22 16: 12
2025-08-22 16: 12
2025-08-22 16: 12
2025-08-22 16: 12