

8月6日,中欧数字经济混合基金宣布,即日起暂停100万元以上的大额申购。
数据显示,该基金近一年业绩超150%,在同类基金中排名8/4349。
近期,权益市场持续回暖,绩优主动权益基金密集发布“限购令”。多位业内人士表示,限购可以减少资金大幅波动,使基金经理能够更加平稳地进行投资运作,应对市场不确定性,切实保护持有人利益。
中欧数字经济混合暂停大额申购
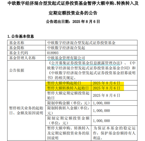
8月6日,中欧基金发布公告称,为进一步保证基金的稳定运作,保护基金份额持有人利益,自2025年8月6日起,冯炉丹管理的中欧数字经济混合暂停100万元以上的大额申购。

截至8月5日,中欧数字经济近一年业绩超150%,在同类基金排名8/4349。
公开信息显示,冯炉丹拥有9年从业经验,4年投资经验。复旦大学金融学硕士,2016年7月加入中欧基金,2021年10月起管理公募产品,现任中欧新蓝筹(与周蔚文共管)、中欧数字经济(独自管理)基金经理。
截至今年二季报,中欧数字经济的基金份额跃升至超9亿份,较一季度末增长超10倍;今年以来,人工智能站上风口。该基金保持高仓位配置,持续聚焦五大核心投资方向:AI基础设施、AI应用、国产AI产业链、智能机器人与智能驾驶,以及端侧AI。该基金重仓股中际旭创、新易盛、胜宏科技今年以来股价累计涨幅分别超70%、126%、365%。
冯炉丹表示,未来将有更广泛的AI应用出现,跑通商业化闭环,效率类应用(如智能客服、AI编程)是短期核心动力,娱乐体验类应用(如游戏+AR、虚拟人)是中期爆发点,连接类应用(如AI Agent平台)是长期战略方向,其中连接类应用可能孕育长期万亿级市场。
除了中欧数字经济,今年以来,中欧基金旗下多只产品宣布限购。邵洁管理的中欧智能制造混合自3月3日起单日限购10万元;5月19日,价值老将蓝小康管理的中欧价值回报混合和红利优享混合的单日申购上限调整为200万元。
绩优基金齐发限购令
伴随权益市场持续回暖,绩优主动权益基金密集发布“限购令”。
8月2日,永赢基金发布公告称,为保障基金平稳运作,永赢睿信混合基金于8月4日起暂停100万元以上的大额申购。该基金由永赢基金首席权益投资官兼权益投资部总经理、知名基金经理高楠管理。截至8月5日,该基金A份额今年以来回报率达46.87%,居同类产品前5%。2025年二季报显示,该基金二季度抓住了泡泡玛特、新易盛、信达生物、三生制药等多只牛股,基金规模则大幅增至50亿元。
8月1日,广发基金公告称,广发成长领航一年持有混合将于8月4日起暂停5万元以上的大额申购。
7月以来,一批绩优基金宣布“闭门谢客”。比如半年度“冠军基”汇添富香港优势精选混合于7月28日公告暂停申购;7月31日,诺安多策略混合宣布于8月4日起暂停5000元以上的大额限购;中信保诚多策略混合(LOF)于7月28日起暂停1000元以上的大额申购;招商成长量化选股股票自7月24日起暂停20万元以上的大额申购。
据不完全统计,7月以来已有近30只主动权益基金发布暂停大额申购或暂停申购的公告。从业绩表现来看,大部分基金单位净值在7月创下了历史新高。
业内人士表示,绩优基金限购潮再起,主要是为了控制基金规模,以保持投资策略的有效性。当基金净值上涨至高位时,大量新资金涌入会导致基金规模迅速扩张,过大的规模可能会使基金经理难以按照原有的策略进行投资,降低投资效率,甚至摊薄基金收益。此外,限购也是为了保护持有人利益,避免新进入的资金在高位买入后因市场波动出现亏损,防止大量资金涌入摊薄原有持有人的收益。绩优基金的限购也反映出基金经理和基金公司更加理性地看待产品业绩的短期爆发,更加关注产品净值的稳定增长,以及更加关心持有人的持续盈利。
编辑:杜妍
校对:乔伊
制作:鹿米
2025-08-06 13: 46
2025-08-06 13: 40
2025-08-06 12: 56
2025-08-06 12: 56
2025-08-06 11: 20
2025-08-06 11: 20