
关键时刻,REITs又行动起来!
11月份开始,REITs产品二级市场震荡起伏,不少REITs产品的原始权益人及其一致行动人出手增持。
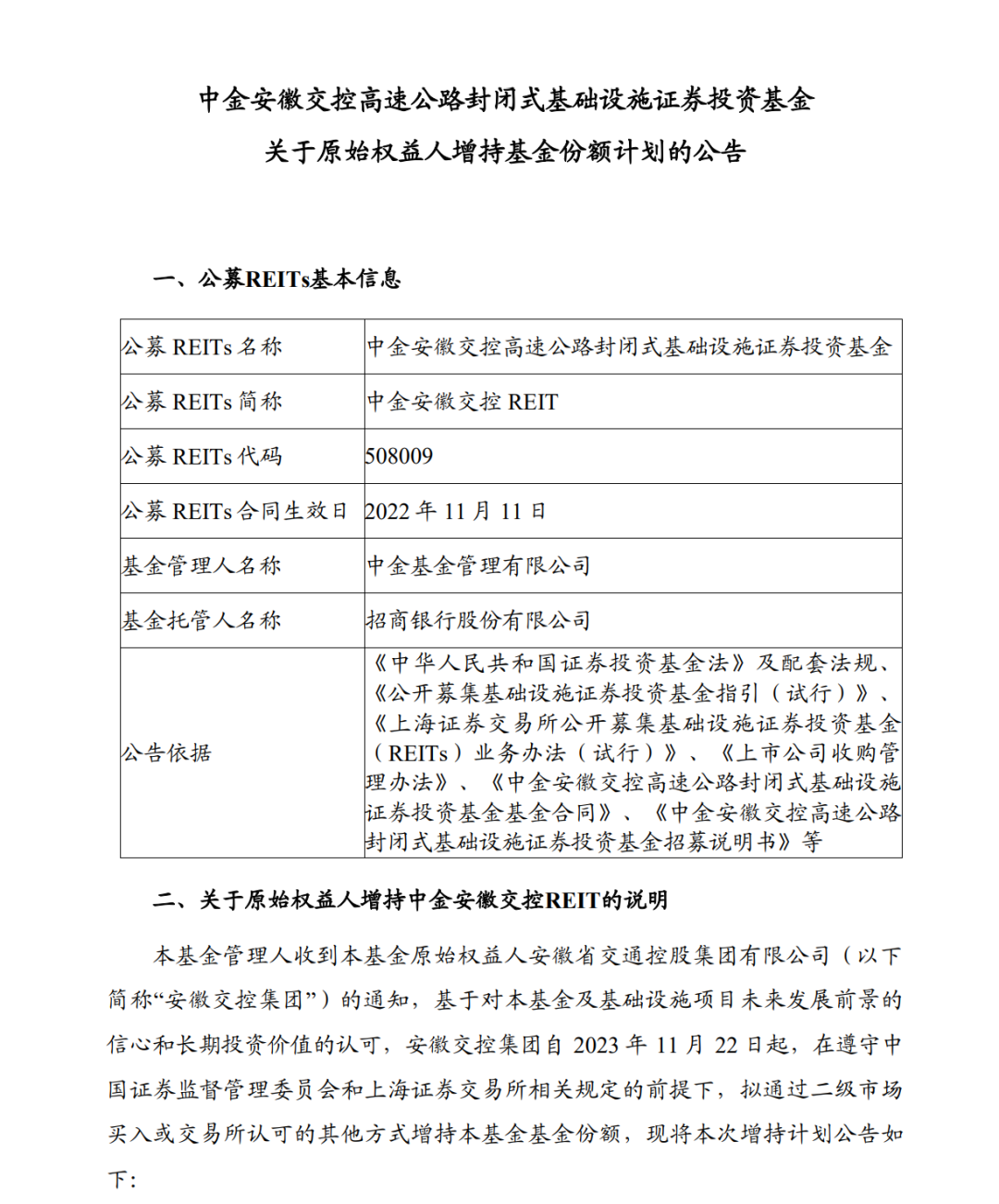
中金安徽交控REIT11月9日宣布,原始权益人安徽交控集团,自2023年11月22日起拟通过二级市场买入或交易所认可的其他方式增持该基金,金额不超过2.176亿元!
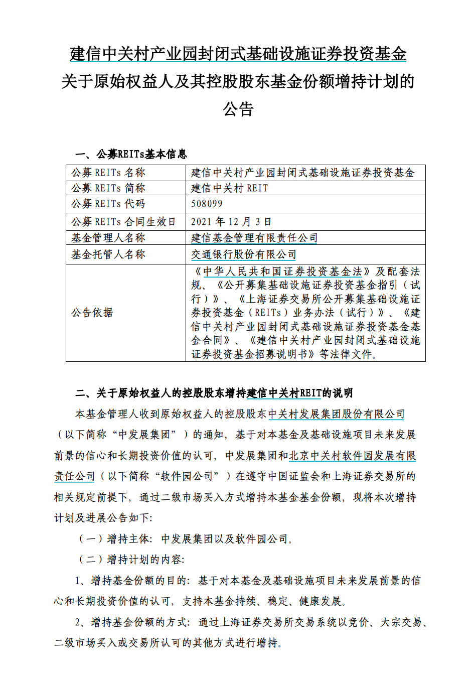
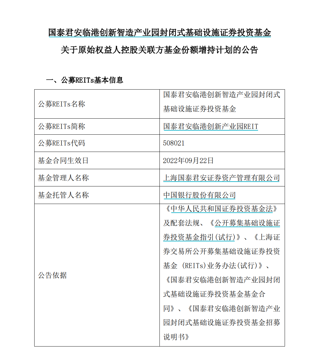
而11月7日和8日,建信中关村REIT、国泰君安临港创新产业园REIT也获得增持,合计预计增持金额为5亿元。至此,年内REITs产品宣布增持金额已超20亿。
在业内人士看来,原始权益人增持行动对于维护市场稳定可以起到一定效果,但市场情绪扭转可能还需要价值凸显、增量资金入市和运营基本面大幅改善等因素发挥作用。
这些增持行为主要是看好未来发展前景的信心和长期投资价值的认可。业内专家表示,原始权益人及其一致行动人大手笔增持,对市场传递了认可公募REITs长期投资价值的积极信号。
中金安徽交控REIT
基金原始权益人宣布增持
年内又出现一例REITs产品增持。

中金基金发布公告称,收到中金安徽交控REIT原始权益人安徽省交通控股集团有限公司(以下简称“安徽交控集团”)的通知,自2023年11月22日起,安徽交控集团拟通过二级市场买入或交易所认可的其他方式增持本基金基金份额。
公告显示,此次增持是基于对中金安徽交控REIT基金及基础设施项目未来发展前景的信心和长期投资价值的认可,支持本基金持续、稳定、健康发展。
具体增持基金份额的安排是,本次增持金额不超过21,760万元,增持主体将根据基金交易价格波动情况及二级市场整体趋势,在符合法律法规和上海证券交易所规定的前提下,择机实施增持计划。
同时,增持基金份额计划的实施期限:自2023年11月22日起,不超过12个自然月(含法律、法规及上海证券交易所业务规则等有关规定不准增持的期间)。增持主体还承诺,本次增持的基金份额在本次增持计划实施期间及增持计划实施期间届满后6个月内不会通过大宗、协议转让或竞价交易的方式进行减持,减持行为将严格遵循相关规则要求。
值得一提的是,本次增持计划实施前(截至2023年11月7日),安徽交控集团及其一致行动人安徽皖通高速公路股份有限公司、安徽省交通规划设计研究总院股份有限公司合计持有中金安徽交控REIT份额5.759亿份,持有份额比例为57.59%。
因基金原始权益人安徽交控集团及其一致行动人持有比例超过50%。根据中国证监会《上市公司收购管理办法》和《上海证券交易所公开募集基础设施证券投资基金(REITs)业务办法(试行)》的规定,增持主体已聘请符合《中华人民共和国证券法》规定的律师事务所就此次增持免于发出要约的事项出具法律意见书,本次增持符合相关规定的可以免于发出要约的条件。
而和此次增持公告一起发布了《国浩律师(合肥)事务所关于安徽省交通控股集团有限公司增持中金安徽交控高速公路封闭式基础设施证券投资基金份额豁免要约收购事宜之法律意见书》。
年内增持REITs已超20亿
不仅中金安徽交控REIT获得增持,近日建信中关村REIT、国泰君安临港创新产业园REIT也获得增持。这两个项目预计增持金额为5亿元。至此,年内REITs产品宣布增持金额已超20亿。

具体来看,10月7日,建信基金宣布,建信中关村REIT基金管理人收到原始权益人的控股股东中关村发展集团股份有限公司的通知,基于对该基金及基础设施项目未来发展前景的信心和长期投资价值的认可,中发展集团和北京中关村软件园发展有限责任公司在遵守中国证监会和上海证券交易所的相关规定前提下,通过二级市场买入方式增持基金基金份额。
公告显示,预计累计增持金额合计不超过20,000万元。增持时间自2023年11月6日起,不晚于2024年6月30日前。也承诺,本次增持的基金份额在本次增持计划实施期间及增持计划实施期间届满后6个月内不会通过大宗、协议转让或竞价交易等方式进行减持。
该增持计划为建信中关村REIT今年的第二份增持方案,在今年的6月份,建信资本发布增持计划,合计拟增持金额为7700万。
同样,11月8日,国泰君安临港创新产业园REIT也宣布,该基金管理人上海国泰君安证券资产管理有限公司收到本基金原始权益人控股关联方的增持计划。增持目的,也是基于对本基金及基础设施项目未来发展前景的信心和长期投资价值的认可,支持本基金持续、稳定、健康发展。

据悉,预计累计增持金额合计不超过30,000万元且累计持有份额不超过50%。增持时间自2023年11月7日起,不晚于2024年6月30日前。同样,增持主体承诺,本次增持的基金份额在本次 增持计划实施期间及增持计划实施期间届满后6个月内不会通过大宗、协议转让 或竞价交易等方式进行减持,减持行为将严格遵循相关规则要求。
值得一提的是,在今年5至7月间,基金管理人、基金原始权益人及其一致行动人纷纷宣布增持REITs产品,如中信建投国电投新能源REIT、华安张江产业园REIT、京能光伏REIT、厦门安居REIT、湖北科投REIT、广州广河REIT、铁建高速REITs等等均发布过增持公告。据不完全统计,截至2023年11月9日,公告拟增持REITs总金额超21亿。
业内人士认为,原始权益人及其一致行动人大手笔增持,对市场传递了认可公募REITs长期投资价值的积极信号。
实际上,2023年以来,公募REITs二级市场价格出现了明显回调,尤其是在7月份,REITs整体二级市场表现不乐观,当时一些原始权益人及其关联方发布增持计划,主要是为了提振市场信心。
后来因政策利好频出叠加REITs投资价值逐渐凸显,REITs二级市场表现明显回暖。然而,此次REITs产品的密集增持也和近期市场震荡有关。从市场反馈来看,自发布增持公告后,不少REITs开始有明显回暖表现。

据一位业内人士分析,原始权益人、管理人的增持行为,体现了原始权益人及基金管理人对于目前产品内在价值的认可,坚定投资人信心的正面态度,同时期望增持行为能带动市场价格回到理性区间。
“当下我国REITs市场仍处在发展初期,市场的价值判断都需要经过长期反复的交易实践与验证,以及投资者自身的成长,才能形成合理有效的定价机制。”一位业内人士表示。
2023-11-09 08: 15
2023-11-09 08: 19
2023-11-09 08: 10
2023-11-08 22: 02
2023-11-08 19: 31
2023-11-08 18: 24