
如果您是一位关注家庭财富规划的投资者,近来或许也有过这样的瞬间:
打开手机APP,短期大额存单的利率悄悄滑向“0字头”,宝宝类产品的收益也早已不复当年。
A股行情火热,但基金平台中上万只产品闪烁其间,又不知道该点开哪一个,怕踏空又怕加错。
如果您觉得,曾经奏效的理财方式正在渐渐失灵——那么,事实的确如此。我们已站在一个投资新纪元的入口。
这个时代的底色,是低利率成为常态,单一资产很难再带来安稳的回报;
是市场波动加剧、风格快速轮转,普通人凭直觉择时选基的胜率越来越低;
与此同时,我们的养老、医疗、教育等长期财务目标却愈发清晰和迫切。
我们需要的,不再是一次侥幸的押中,而是一套能够穿越风雨、波动可控、持续生长的资产系统。为此,FOF(基金中的基金)或许正是这个时代所呼唤的答案。
为什么在2026年,FOF值得我们重新审视并放入核心配置?以下五个维度的思考,或许能给您答案。
理由一:
选择过剩的时代,把专业的事交给专业的人
截至2025年底,全市场公募基金数量已超过1.3万只,是A股上市公司数量的两倍还多。面对这片产品的汪洋大海,普通投资者如同手持一张没有坐标的海图。
真正理解一只基金,需要穿透它的持仓、把握它的策略、跟踪基金经理的动向,这本身已接近一份全职工作。
更令人不安的是,即便某一年表现优异的基金,次年也可能默默无闻。这种不确定性,让长期持有变得步履维艰。

FOF(FundofFunds,即基金中的基金)顾名思义,主要投资于市场上的其他基金。选择FOF的本质,就是选择“基金的买手”和“资产的配置专家”。它所完成的第一件事,就是为我们卸下了最重的认知负担。
以华夏基金为代表的专业FOF团队,会通过定性(调研基金经理的投资框架、团队稳定性)与定量(分析夏普比率、最大回撤等指标)相结合的方式,从上万只基金中筛选出真正具备长期生命力的种子选手。

这相当于为我们聘请了一个全天候在线的基金研究团队,化解了不知从何选起的首要难题。
理由二:
用双重分散,对抗单一资产与风格的风险
“不要把鸡蛋放在一个篮子里”,这句投资格言人人熟知。
但现实中,许多人只是把鸡蛋放进了不同颜色、却质地相似的篮子。比如持有多只风格相近的股票基金,或在不同平台购买底层资产雷同的理财产品。
而FOF,却能在两个层面上,实现更深层意义的风险分散:

第一,底层资产的分散。
FOF持有多只基金,而这些基金本身已分别投资于数十甚至数百只股票、债券等证券,天然分散了个股、个券的“黑天鹅”风险。
第二,策略与人为的分散。
没有哪种投资风格或框架体系能永远领跑,FOF通过配置不同策略、不同理念的基金,构建起一个内部互补的“生态”。
当价值风格沉寂时,成长风格可能正悄然绽放;当A股震荡时,海外配置或能提供缓冲。
这种双重分散的机制,让FOF在控制波动与回撤上,往往表现更从容。
数据可见,近三年平衡/偏股混合型FOF的波动率与最大回撤,普遍低于同类型的平衡/偏股混合型基金指数

FOF并非追求牛市中的涨幅冠军,而是力争在完整的市场牛熊周期中,提供一条波动更小、获得感更佳的中间路径。
理由三:
动态大类资产配置,成为投资组合的自动驾驶系统
投资中,最大的痛苦莫过于踩错节奏,在市场狂热时高位买入,在市场恐慌时低位卖出。

这种“追涨杀跌”的人性弱点,时常成为投资获得感的主要损耗点。

来源:《Z世代基民洞察报告》
FOF试图改善的,正是这样的持有体验。其背后除了二次分散的机制,更核心的是专业、动态的大类资产配置。

事实上,在全市场公募基金中,只有FOF可以通过投资基金的模式,来便捷地实现股、债、黄金、海外、REITs等多元资产投资。
而FOF基金经理的核心职责之一,便是基于宏观经济周期(如利率、通胀、政策)、政策环境与市场估值,灵活调整各类资产的配比。

这就像一个智能的自动驾驶系统,在市场过热时帮您适度刹车,在市场低估时帮您适时加油。近年来,公募FOF对QDII、另类投资、REITs等资产的配置比例逐步上升,正是这一理念的生动实践。

理由四:
个人养老时代的“参考答案”,一份写给未来的从容
2026年,个人养老金制度已进入全面推开的第三个年头。每年1.2万元的税优额度,其意义远不止于当下的减税,更在于引导我们为二三十年后的自己,存下一笔真正的长钱。
这笔钱,必须追求长期增值以对抗通胀,同时又不能因为市场可能出现的剧烈波动而影响退休生活质量。
养老FOF,尤其是通过个人养老金账户投资的Y份额(享有费率优惠),几乎是为这一场景量身打造。
养老FOF主要分为两类:
目标日期基金(TDF),以投资者预期退休年份命名,如2045、2050等,它会随着时间自动调整资产配置,权益比例逐步下降,宛如一条“下滑轨道”,陪伴投资者全程。

(注:上图华夏养老2060五年持有A产品仅为示例引用,不构成基金推荐及投资建议,来源为该产品招募说明书。)
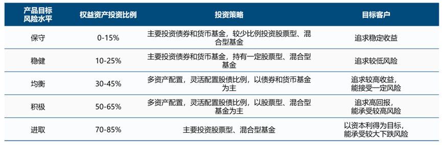
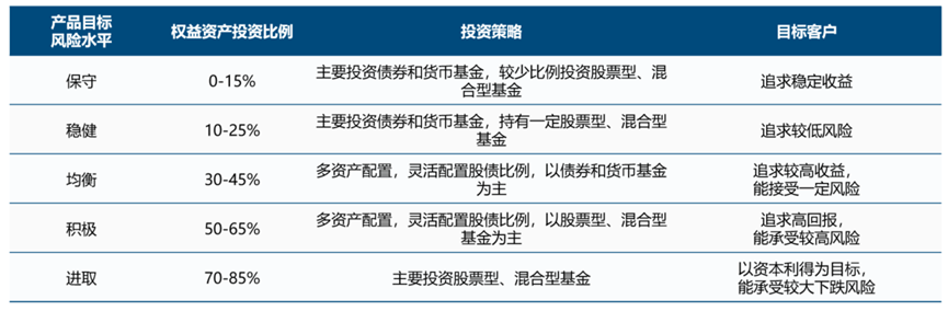
目标风险基金(TRF),通过限定权益资产仓位形成不同风险等级产品,通常分为保守、稳健、均衡、积极、进取等类型,适合对自己风险偏好有清晰认知的投资者。

它们都以FOF形式运作,融合专业配置与风控,让养老投资变得加便捷、成体系。
据天相投顾基金评价中心统计,在个人养老金基金迎来三年大考之际,首批40只Y份额基金自成立以来均实现正收益,其中,收益率超过10%的产品占比过半。(来源:《个人养老金基金迎三年大考Y份额最高赚到20%》,21世纪经济报道,2025.11.18)
时间,正在奖励那些早早开始规划的人。
理由五:
低利率环境下,在稳健与增长间寻找平衡
当银行存款和货币基金收益率进入“1%时代”,甚至向“0%”迈进时,仅靠固收资产已很难实现财富的保值增值,更无法支撑未来的教育、医疗与体面养老。
低利率环境在告诉我们,必须适度拥抱权益资产,才能触摸长期增长的潜力。但直接入市波动太大,单选基金又怕“押错题”。
FOF在这里,提供了丰富的“中间选项”:

对偏好稳健的投资者,偏债型FOF通过专业的基金筛选与组合,在控制波动的同时,争取实现高于纯债资产的收益。
对能承受更高风险的投资者,平衡型或偏股型FOF则致力于通过更专业的基金选择和更科学的资产配置,力争在股市浪潮的贝塔中,获取更优的阿尔法。
其核心都在于,以更好的持有体验,换取长期留在场内的信心。
数据是最诚实的答案,假设自基日以来,任意一天买入FOF基金指数(代码931153):
持有1年的平均收益率为4.4%,正收益占比为59.6%;
但如果将持有期拉长至5年,平均收益率可达21%,正收益占比提升为100%。

来源:Wind,统计区间为指数基日2018/2/22至2025/7/16,正收益比例计算方式为各滚动持有期收益率为正的天数/所有回测样本,指数历史收益率不预示未来表现。
过去,我们习惯于追逐市场热点,频繁切换,却常常在疲惫中与长期收益擦肩而过。 2026年,或许到了转换思路的时候——从追逐者变为构建者。 FOF正如一套由专业体系搭建的乐高积木,它不追求一时的锋芒,而致力于通过纪律与分散,帮助您的投资组合更好地应对市场波动,从而稳健地托举我们关于未来生活的所有想象。 投资的意义,终将回归生活本身。当组合中有了FOF这样的配置,您或许可以少一分对短期涨跌的焦虑,多一分面向长期的从容。 这,或许就是FOF在2026年,能带给我们的最大价值。 风险提示 以上不构成证券推荐。本资料观点仅供参考,不作为任何法律文件,资料中的所有信息或所表达意见不构成投资、法律、会计或税务的最终操作建议,我公司不就资料中的内容对最终操作建议做出任何担保。在任何情况下,本公司不对任何人因使用本资料中的任何内容所引致的任何损失负任何责任。以上内容不构成个股推荐。基金的过往业绩及其净值高低并不预示其未来表现,基金管理人管理的其他基金的业绩并不构成对本基金业绩表现的保证。管理人不保证盈利,也不保证最低收益。投资人应当充分了解基金定期定额投资和零存整取等储蓄方式的区别。定期定额投资是引导投资人进行长期投资、平均投资成本的一种简单易行的投资方式。但是定期定额投资并不能规避基金投资所固有的风险,不能保证投资人获得收益,也不是替代储蓄的等效理财方式。市场有风险,入市须谨慎。
2026-01-14 14: 36
2026-01-14 14: 36
2026-01-14 14: 36
2026-01-14 14: 36
2026-01-14 14: 36
2026-01-14 14: 36