
7月1日,中央财经委员会召开会议,着重强调了“依法依规治理企业低价无序竞争,引导企业提升产品品质,推动落后产能有序退出” 。
“反内卷”再次被高层强调。
近期光伏、钢铁、水泥、生猪养殖等行业正在纷纷反内卷——
A股也走出了“反内卷”主题行情,钢铁、工程机械、光伏、玻璃等板块全面爆发。
市场普遍预期,随着“反内卷”扩散至各行各业,“反内卷”主题有望持续演绎,成为接下来一段时间的主线。
今天就来聊聊“反内卷”。

内卷这个词近些年出现的频率很高。
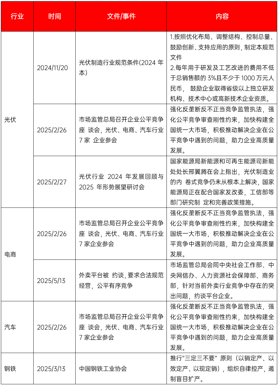
自去年开始,政策层面逐渐加大了对“反内卷”、去产能的关注。
2024年以来反内卷政策汇总

资料来源:中国政府网,中国网,东证街生品研究院
“反内卷”主要思路有二:
一是加强行业的自律管理,包括限制低价竞争、自律限产等;
二是推进产业升级、落后产能去化,即“鼓励先进、淘汰落后”。

为什么现在要强调“反内卷”?
国内物价持续低位运行也是近期再度强调“反内卷”的重要因素之一。
截至2025年5月,国内PPI(生产价格指数)同比持续32个月负增长,形成仅次于2012-2016年(连续54个月PPI同比负增长)的历史第二长的负增长周期。
截至2025年5月,工业增加值同比增长达5.8%,社零消费增速边际提升但长期低于工业增加值同比增速。
生产端增速长期超过需求端增速以及PPI同比的持续走弱显示,缓解当前通胀下行态势的必要性得以提升。
同时,近年来各地招商引资竞争加剧,或助长部分领域“内卷式”竞争,也是反内卷的重要原因。

哪些行业是“反内卷”的重点?
当前“反内卷”政策聚焦光伏、电商、汽车、钢铁四大重点行业,通过行业规范、反垄断执法、产能调控等多方面系统施策。

资料来源:中国政府网,中国钢铁行业协会,市场监管总局,申万宏源研究

“反内卷”会带来行情吗?
这一轮“反内卷”,让很多人联想到当年的供给侧改革周期(2015-2018 年),期待着这些反内卷重点行业走出牛市行情。
不过,当前的市场环境和当年供给侧改革的阶段也有诸多差异:
上一轮供给侧改革的核心是对钢铁、煤炭等偏上中游的过剩产能行业进行了比较充分的落后产能行政性去化。
本轮的“反内卷”除了部分上中游行业外,还包括了不少下游行业,包括新能源汽车、光伏等,这些行业的优化升级则有更高的难度。
更为重要的是,2016年以来国内需求的企稳回升,尤其是地产上行周期的开启,是大部分工业品价格上涨的核心因素。供给侧改革更多的则是加速了行业见底、提升了价格上涨的弹性。
而目前来看,国内以地产为代表的部分终端需求尚未出现企稳迹象,且下半年外需也存在一定不确定性。需求所处的周期不同也会导致商品价格有不同的表现。
整体来看,虽然“反内卷”对于上述重点行业供应格局的改善和升级将起到积极的作用,但产业的优化过程周期预计会更长,加上地产等终端需求尚未企稳,或许不能轻易乐观。
参考资料:
东证期货,《财经委会议强调“反内卷” ,对市场影响几何?》,20250702
申万宏源,《“反内卷”的新意》,20250520
文中券商观点均节选自券商研究报告,仅作举例说明,不代表本文观点,亦不构成任何投资建议与承诺。谨慎投资。指数过去走势不代表未来表现。本材料是作者基于已公开信息撰写,但不保证该等信息的准确性和完整性。作者或将不时补充、修订或更新有关信息,但不保证及时发布该等更新。材料中的内容和意见基于对历史数据的分析结果,不保证所包含的内容和意见在未来不发生变化。本材料在任何情况下不作为对任何人的投资建议或出售投资标的的邀请。
2025-07-04 17: 07
2025-07-02 14: 34
2025-06-25 14: 08
2025-06-25 11: 31
2025-06-20 16: 14
2025-06-24 17: 27